Appendix C

US Patent 9,656,017
INFUSION DELIVERY DEVICES AND METHODS

Click here to download the full patent in PDF format.

ABSTRACT

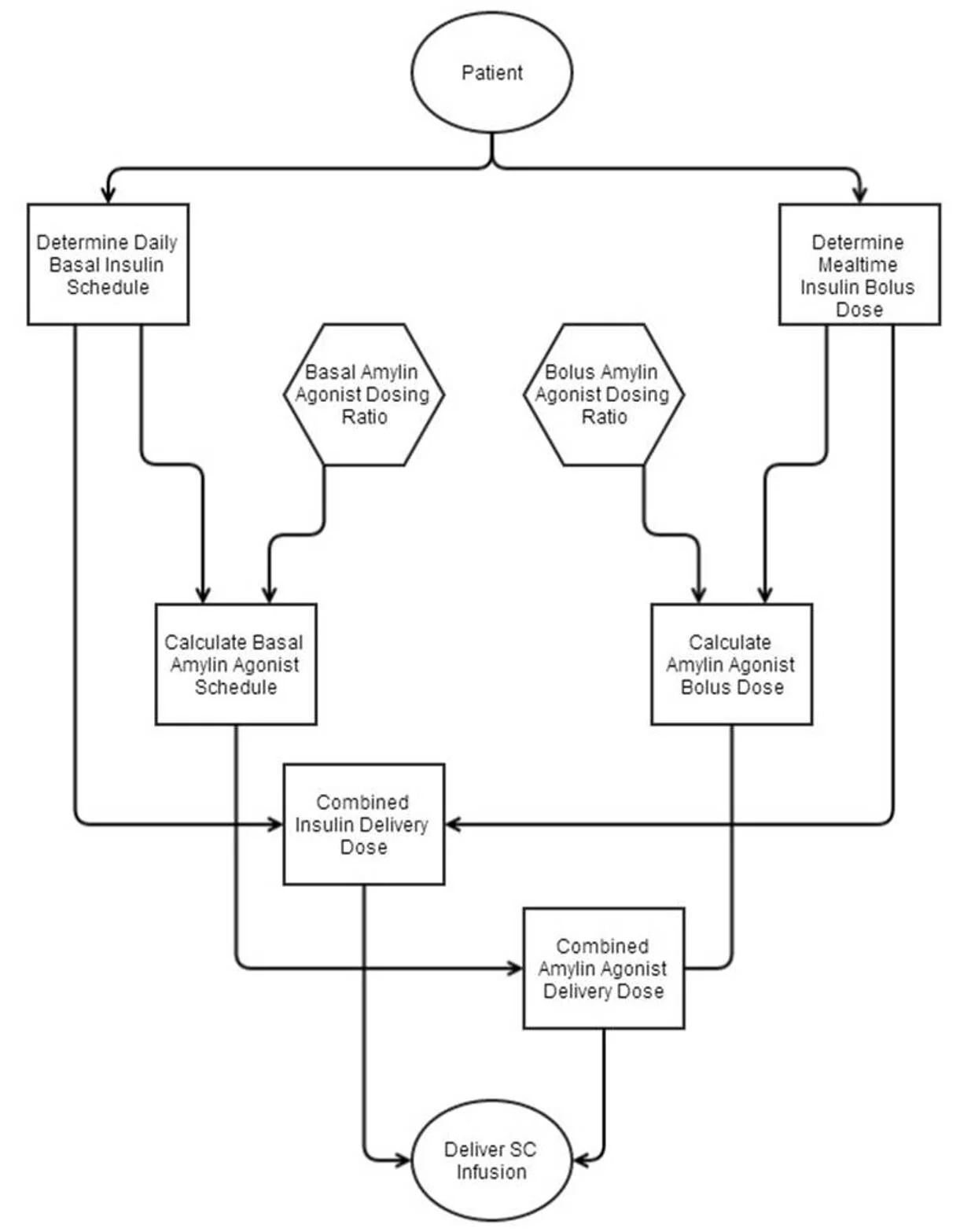
Devices that include multi-reservoir infusion devices and systems for dispensing compositions for the treatment of subjects with an amylin agonist (e.g., the amylin agonist analog, pramlintide), wherein amylin agonists are administered in certain differential bolus and basal ratios to an administered insulin, as well as methods, compositions, and kits and articles of manufacture comprising said compositions for use in the treatment of responsive patients with an amylin and an insulin in ratios thereof that are distinct for bolus and basal administration.

FIRST CLAIM

1. A medical infusion pump system for delivering an insulin and an amylin agonist analog to a patient, said system comprising a user interface, an insulin drug reservoir, an amylin agonist analog drug reservoir, and independent pumping mechanisms for said drug reservoirs, wherein said pumping mechanisms can be regulated by the patient and/or one or more computer algorithms via a processor that (a) sets the basal and bolus rates of insulin infusion to stabilize glucose levels and (b) calculates the basal and bolus rates of amylin agonist analog infusion in ratios to said basal and bolus insulin infusion rates, wherein the amylin agonist analog/insulin basal ratio is different from and higher than the amylin agonist analog/insulin bolus ratio.

 
Patent Algorithm.JPG